Angioimmunoblastic T-cell lymphoma (AITL) has a unique immunohistological profile featuring malignant CD4+ T follicular helper cells (Tfh) inter-mixed with an extensive infiltrate of multiple lineages of immune cells. The AITL tumor microenvironment (TME) classically features small or large B cells (variably Epstein-Barr Virus (EBV) positive), reactive CD8+ T-cells, plasma cells and proliferative high endothelial venules (HEVs). Common genetic mutations have been identified within the malignant Tfh clone in AITL including epigenetic modifiers TET2, DNMT3A, and IDH2. DNMT3A mutations in AITL occur at a frequency of 20-38.5%and most of the DNMT3A mutations occur together with TET2 mutations. Tet2/ Dnmt3a double-knockout mice show synergistic effects on the expression of lineage-specifying transcription factor genes via epigenetic mechanisms. However, it is still not clear how DNMT3A mutations enhance the effect of TET2 mutations on promoting AITL development.
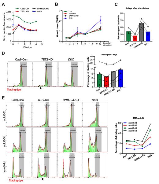
To investigate how TET2 and DNMT3A mutations interact in AITL development, we first generated TET2 and/or DNMT3A knockout human primary CD4-T cells with CRISPR-Cas9 mediated genome editing. TET proteins could oxidize 5-methylcytosine (5mC) into 5-hydroxymethylcytosine (5hmc) in replication- independent DNA demethylation. Unmethylated cytosine base can be methylated by the DNA methylation machinery (DNMT3A/B) to form 5mC, which in turn provides the substrate for TET enzymes to produce 5hmC. TET and DNMT family members are thus needed to be dynamically modulate the epigenome to maintain cellular homeostasis or alter cellular function or development. We found that in response to CD3/CD28 stimulation, WT CD4-T cells exhibited division mediated dilutional reduction in 5 hmC which was later reconstitution. However, in TET2 or DKO cells, this process was compromised, showing delayed global 5hmc levels recovery (Fig. 1A).
We then investigated whether the changes in methylation dynamics would alter cellular function. When using CD3/CD28 beads stimulation (10 days/cycle), we found that after two cycles of stimulation, these CD4-T cells with different gene editing started showing distinct behaviors with proliferation and apoptosis when exposed to CD3/CD28 beads again. The TET2/ DNMT3A double knockout (DKO) CD4-T cells showed more rapid response in cell division and higher proliferation rate than the other three groups (Fig. 1B). Compared with WT cells, consistently higher apoptotic cells were found in DNMT3A-KO group, but not with either TET2-KO or DKO cells (Fig. 1C). Interestingly, withdraw of beads at the end of the 10 days cycle, DKO cells kept higher baseline proliferation level than WT cells (Fig. 1D). We then used autologous or allogeneic EBV transformed B-cell for stimulation of the CD4 T-cells after one or two cycles of CD3/28 beads stimulation, and different response kinetics were observed among these prior activated CD4-T cells with TET2 and/or DNMT3A mutations. DKO cells showed more rapid response in cell division and elevated percentages of replicated cells to either autologous or allogeneic B-cells compared with WT cells (Fig. 1E). An interesting aspect of this B/T interaction is that, even the autologous B-cells could activate a large percentage of the T-cell population, particularly in the DKO cells, so it is not likely due to specific antigen recognition but rather a non-specific stimulation by the B-cells, probably via one or more co-stimulatory molecules (ICOSL, CD86 or 4-1BBL). This may be relevant to in vivo evolution of the mutated T-cells with B-cells/activated B-cells providing support.
Disclosures
Zain:Seattle Genetics: Consultancy, Research Funding, Speakers Bureau; Kyowa Kirin: Consultancy; Verastem: Consultancy; Daiichi Seiko: Consultancy, Research Funding, Speakers Bureau; Mundi Pharma: Consultancy; Secure Bio: Research Funding, Speakers Bureau; Abbvie: Research Funding, Speakers Bureau.

This feature is available to Subscribers Only
Sign In or Create an Account Close Modal